首页
关于我们
合作品牌
产品分类
EWELLIX 精密丝杆
EWELLIX导轨
EWELLIX交叉导轨
EWELLIX直线轴承
EWELLIX电缸升降柱
舍弗勒Schaeffler轴承
STABILUS 气弹簧
行业应用
医疗行业
工业自动化焊接机器人
物流行业 AGV自动物流小车
农业机械
商用车辆
高空作业
建筑开窗自动化
半导体应用
食品饮料机行业
游乐娱乐设备
技术中心
新闻资讯
资料下载
联系我们
舍弗勒Schaeffler轴承
FAG深沟球轴承
FAG圆柱滚子
FAG角接触球轴承
FAG圆锥滚子轴承
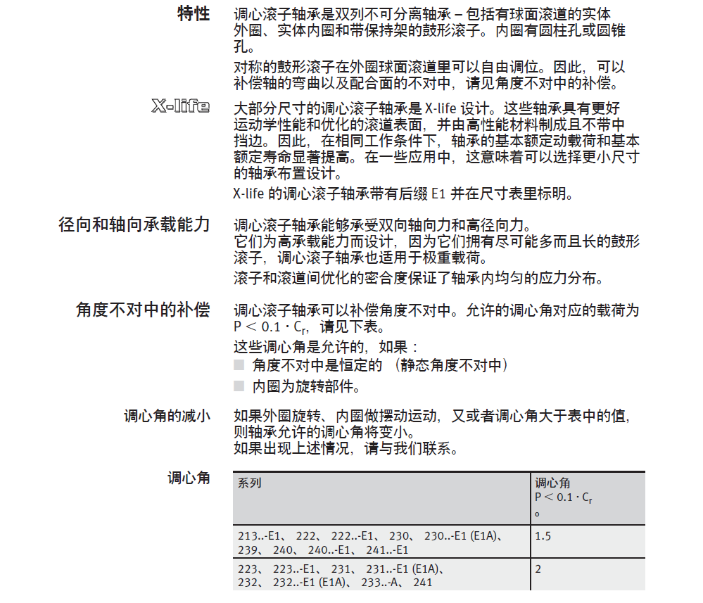
FAG调心滚子轴承
FAG自调心轴承
INA 滚针轴承
FAG主轴精密轴承
FAG丝杆支撑
联系我们
地 址:杭州市滨江区庙后王路251号全量科创园160-2号
电 话:0571-86936892
联系人:侯磊
手 机:18072709166
网 址:www.brjdkj.com
邮 箱:houlei@brjdkj.com
您现在的位置:
首页
>
舍弗勒Schaeffler轴承
>
FAG调心滚子轴承
Copyright © 2020-
杭州博瑞机电科技有限公司 All Rights Reserved.
腾云建站仅向商家提供技术服务
固定电话:0571-86936892 联系电话:侯磊 18072709166 公司地址:杭州市滨江区庙后王路251号全量科创园160-2号
友情链接:
友情链接
百度